第二辑第二章 是谁要求中国必须用碘酸钾补碘?
《中国补碘真情录》第二辑第二章 是谁要求中国必须用碘酸钾补碘?
《中国补碘真情录》第二辑第二章 是谁要求中国必须用碘酸钾补碘?
目录
第一节 中国补碘的前29年一直是用碘化钾
第二节 1989年中国把碘化钾补碘改为碘酸钾补碘
第三节 究竟是谁要求中国把碘化钾补碘改为碘酸钾补碘的?
第四节 是美国政府要求中国用碘酸钾补碘
本人于2014年7月11日发表在我的博客里,现修改增补证据,重发如下:
第一节 中国补碘的前29年一直是用碘化钾
1、我国对碘缺乏地区人民的补碘工作是从1960年开始的。
因为全世界最先开始食盐加碘的国家是瑞士和美国,他们添加的都是碘化钾,已经安全使用了40年,因此中国也用碘化钾加碘。
2、全世界发达国家大部分都用碘化钾补碘。
【证据来源】《中国井矿盐》l994年第3期(总第115期)
【论文题目】我国碘盐生产的完善途径
【作者】自贡市轻工业设计研究院张长钊,四川省资中县双河盐厂刘学利
【证据】
“经济比较发达的欧洲国家,一般均采用碘化钾作为加碘剂(芬兰采用Nal,瑞典则采用Kl或Nal)。
非洲几乎所有国家都在推行食盐加碘。加碘剂为KIO3或Kl。亚洲地区国家一般采用KIO3作加碘剂,仅少数国家采用Kl是其特点。
北美洲经济发达的国家使用Kl作加碘剂。”
【证据图片】

3、美国1970年左右发现碘酸钾过量摄入会引起癌症高发和出生率下降
美国一直用碘化钾补碘,但于1970年左右发现美国人癌症高发,出生率下降,查其原因之一就是美国人碘摄入量过高,再深入调查发现是面包里的用作保鲜剂的碘酸钾造成补碘过量。详细内容和证据已经在第一辑第二章里发表,这里从略。
全世界最先用食盐加碘预防和治疗碘缺乏病的国家是瑞士和美国,到现在已经整整100年,100年来始终用碘化钾补碘。
第二节 1989年中国把碘化钾补碘改为碘酸钾补碘
1、美国要在中国推行强制全民补碘,最大的障碍就是中国使用碘化钾补
美国用于面包添加剂的碘酸钾,在美国使用不到20年发现很多问题,因此下令面包严格限制碘酸钾添加量,同时限制美国人的其他来源的碘摄入量。因此计划让发展中国家用碘酸钾过量补碘,从而达到控制和消灭发展中国家的目的。但是中国是用碘化钾补碘,成为美国在中国推行强制全民补碘的第一个障碍。但是这个障碍在卫生部地方病专家组的不懈努力下于1989年办到了。
2、1989年把碘化钾补碘改为碘酸钾补碘
1989年2月1日卫生部等部门批准地方病专家组的建议用碘酸钾代替碘化钾制作碘盐的文件。因此从1989年开始,美国放松了对其他国家的强制全民补碘工作,重点在中国下功夫,让13亿人走了一段不平凡的历程。
证据图片:
第三节 究竟是谁要求中国把碘化钾补碘改为碘酸钾补碘的?
中国用碘化钾补碘29年取得了世界瞩目的成就,碘缺乏病患者有1960年的3500万,到1988年只剩785万的巨大成就,1989年2月1日根据什么突然要求全国把碘化钾补碘改为碘酸钾补碘的呢?究竟是谁要求中国把碘化钾补碘改为碘酸钾补碘的?有三种说法。
一、是中国政府主动提出把碘化钾补碘改为碘酸钾补碘的吗?
表面上看是卫生部地方病专家组多年建议碘酸钾代替碘化钾
1、【论文题目】碘酸钾碘盐防治碘缺乏病有关问题
【作者】天津医科大学总医院内分泌科和天津市内分泌研究所李丽娟 ,赵文德 邱明才,
【证据来源】《中国地方病防治杂志》2002年第17卷第二期
【证据】“鉴于碘酸钾的优点,我国地方病专家组成员从1984年起多次建议改用碘酸钾加工碘盐,经观察试验和专家组论证,1989年卫生部地方病防治司,中国医药公司和中国盐业总公司以卫地字(89)第45号文件通知,从1990年起在全国范围内全部实行碘酸钾代替碘化钾加工碘盐”。
【证据图片】
2、【论文题目】《用碘酸钾代替碘化钾以提高碘盐防治地方性甲状腺肿和克汀病效果的建议》
【作者】河北医学院于志恒,中央防治地病领导小组腾瑞涛
【证据来源】《中国地方病学杂志》1984年第3卷第3期
【证据】“总之,碘盐中加入碘酸钾:①可稳定盐中碘含量;保证防治地方性甲状腺肿和克汀病的效果。②在经济上算总帐,可显著减少开支。③粗盐加碘用碘酸钾,已经是世界上的共同措施。所以,现在已经是我国用碘酸钾代替碘化钾加工碘盐的时候了”。
【证据图片】

二、是世界卫生组织提出让中国把碘化钾补碘改为碘酸钾补碘的吗?
表面上看是卫生部地方病专家组多次建议的结果,但地方病专家组成员不知道是十分“谦虚”,还是推脱责任,一致强调是根据世界卫生组织的建议而建议的。
证据如下:
1、【论文题目】《碘酸钾碘盐防治碘缺乏病有关问题的探讨》
【作者】李丽娟 ,赵文德 ,邱明才
【文献来源】中国地方病防治杂志2002年第l7卷第2期
【摘要】
“1995年我国根据WHO推荐,在全国范围内采用稳定性好的碘酸钾代替碘化钾加工碘盐”。
证据图片:
2、【论文题目】《碘酸钾安全性的研究进展》
【作者】罗玉玉综述 陈祖培审阅
【文献来源】2002年9月中国地方病学杂志第21卷第5期
【摘要】
“食盐加碘是预防碘缺乏病的有效措施。食盐加碘的形式有碘酸钾和碘化钾2种,由于前者的性质较后者稳定,故世界卫生组织推荐采用碘酸钾作为食盐加碘的主要形式”
证据图片:
3、【论文题目】《碘酸钾的亚慢性毒性研究》
【作者】郭怀兰, 庞红, 徐健, 杨雪锋, 侯晓晖, 陈骁熠, 孙秀发
【文献来源】毒理学杂志2005 年12 月第19 卷第4 期
【摘要】
“1995 年, 我国根据WHO 推荐, 在全国范围内采用稳定性好的碘酸钾( KIO3 ) 代替碘化钾加工碘盐”
证据图片:

还有很多专家一致供认中国把碘化钾补碘改为碘酸钾是世界卫生组织的推荐,这里不一一叙述了
三、世界卫生组织真的建议过中国用碘酸钾代替碘化钾吗?
查阅世界卫生组织正式文件和有关负责人讲话,没有一个提出食盐加碘首选碘酸钾,更没有人提出中国要用碘酸钾代替碘化钾。
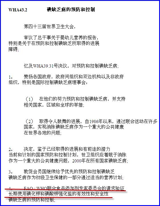
1、第43届世界卫生大会上提出优选碘化钾补碘
【证据文件】第43届世界卫生大会文件
【作者】联合国世界卫生组织
【证据来源】世界卫生组织
【摘要】
FAO / WHO联合食品添加剂专家委员会的请求验证长期使用碘化钾和碘酸钾强化食盐对预防和控制碘缺乏病的有效性和安全性
【说明】
1990年的第43届世界卫生大会上,由于国际控制碘缺乏病理事会要对发展中国家的人民推行强制全民补碘,联合国为了安全,在推行强制全民补碘前的第43世界卫生大会上提出了要求。要求“检验长期使用碘化钾和碘酸钾食盐对预防和控制碘缺乏病的效果和安全性”。在这里,仍然把碘化钾放在首位。为什么呢?因为碘化钾补碘已经是全世界公认的安全有效的办法。而碘酸钾补碘是在当时历史条件下,粗盐,麻袋包装,造成碘化钾损耗大不得不采用的应急措施。1986年后食盐大部分改为塑封小包装,,在很大程度上解决了碘化钾损失问题,因此联合国在推行强制全民补碘的时候,仍然把碘化钾放在第一位!
证据图片
电脑翻译稿
2、在一份非正式文件里查到世界卫生组织提倡用碘化钾补碘,只提出在解决不了包装问题的地方可以用碘酸钾。
【证据文章】1999年《消除碘缺乏病进展》
【作者】世界卫生组织,联合国儿童基金会,国际控制碘缺乏病
【证据来源】《消除碘缺乏病进展》第9页
【摘要】
各国建立了碘缺乏症控制方案,并从一开始就强调了在发展中国家可以采用的方法。然而,虽然在发达国家精制盐已经成功地用碘化钾强化,但在发展中国家常用的未包装粗盐中被证明是高度不稳定的。因此,在20世纪50年代,英国医学研究委员会和美国食品和药物管理局联合开展了研究工作,在中美洲的实地试验得出结论,碘酸盐在预防甲状腺肿方面是安全有效的。
【说明】
世界卫生组织在这段话里说明了二个问题
1、发达国家用碘化钾消除碘缺乏病是成功的。
2、发展中国家由于使用粗盐和包装问题造成碘化钾损耗大,上世纪50年代英国和美国试验用碘酸钾补碘也是安全有效的。
因此世界卫生组织从来就没说过要把碘化钾补碘改为碘酸钾,仅提到由于环境湿热或包装问题造成碘化钾损耗大的国家或地区可以用碘酸钾补碘。
【证据图片】



3、世界卫生组织要求优选碘化钾,国家卫健委要求必须用碘酸钾
世界卫生组织要求在补碘剂的选择问题上优先选择碘化钾,在碘化钾的补碘不能保证补碘效果时选用碘酸钾。但是我国用碘化钾补碘近30年,全世界公认取得了很大成效,特别是1989年后,食盐改为塑料袋密封,小包装,用碘化钾补碘更没问题,但国家卫健委却迎合联合国儿童基金会的要求,把碘化钾补碘改为碘酸钾补碘。
证据图片:


4、国际粮农组织(FAO)和世界卫生组织(WHO)于1994年开始禁止面粉添加碘酸钾
证据图片:
第四节 是美国政府要求中国用碘酸钾补碘
调查表明是国际控制碘缺乏病理事会提出让中国把碘化钾补碘改为碘酸钾补碘,而国际控制碘缺乏病理事会是美国成立的,因此中国把碘化钾补碘改为碘酸钾补碘是美国提出的。
1、国际控制碘缺乏病理事会主席Stanbury曾论述碘酸钾的安全性
【论文题目】《The safety of iodate asa salt additive EJ》
【作者】Stanbury JB
【文献来源】IDD Newsletter,1991,7:23.
【摘要】
原国际控制碘缺乏病理事会主席Stanbury曾论述碘酸钾的安全性,认为从碘酸钾碘盐中摄取一定量的碘是相当安全的,把它强化在盐中预防碘缺乏病的剂量是可靠和完全可以接受的
证据图片
国际控制碘缺乏病理事会主席Stanbury是美国人。
2、FAO/WHO关于食品添加问题联合专家说“碘酸钾是比碘化钾更为台适的物质“
【论文题目】 《碘酸钾碘盐防治碘缺乏病有关问题的探讨》
【作者】李丽娟 ,赵文德 ,邱明才
【证据来源】 中国地方病防治杂志2002年第l7卷第2期
【摘要】
FAO/WHO关于食品添加问题联合专家会议在1990年指出,“业已证明,对于食盐加碘.碘酸钾是比碘化钾更为台适的物质,因为它有较大的稳定性.特别是在炎热潮湿或热带气候下比较稳定”。Stanbury指出,从碘酸钾碘盐中摄取一定量碘酸钾非常安全.至少有一千倍的安全系数
证据图片:
3、“似乎摄入食盐中所加量的碘酸盐时非常安全”
【证据】“总之, 从现有证据看来, 似乎摄入食盐中所加量的碘酸盐时非常安全, 即使摄入量扩大1000倍仍属安全。再加上它贮存时稳定性好, 可以认为碘酸盐在预防碘缺乏障碍中是一种既可靠又完全可以接受的强化食盐碘剂”
【证据来源】
J.B.Stanbury碘酸盐作为食盐添加剂的安全度IDD New sletter(英文)1991.7(3)l,地方病译丛1993年第l4卷第3期 林法韬译潘雷静校
【简评】
科学就是科学,来不得半点含糊,可是这里对涉及亿万人民健康的大事,却说“似乎摄入食盐中所加量的碘酸盐时非常安全”,能用“似乎”吗?
还有“即使摄入量扩大1000倍仍属安全”,这明明是胡说八道,根本没有任何证据。


4、国际控制碘缺乏病理事会推荐碘酸钾的理由只靠查资料
《碘酸钾碘盐防治碘缺乏病有关问题的探讨》
【作者】李丽娟 ,赵文德 ,邱明才
【证据来源】中国地方病防治杂志2002年第l7卷第2期
【证据】
国际控制碘缺乏病理事会委托H.Btirgi等查阅1941—2000年55篇文献.重申长期口服小剂量碘酸钾碘盐是安全的,无遗传毒性和致癌性;口服碘酸钾的生物利用度与碘化钾实质上是一样的;静脉注射碘酸钾,其在体内通过非酶促反应迅速还原为碘化钾后被机体利用
证据图片:
由上述证据证明,我国在把碘化钾补碘改为碘酸钾补碘时国内没做任何安全性实验,国外也没有任何可靠的安全性实验研究报告。
特别是在1994年开始的强制全民补碘,用当时最大的补碘剂量(50毫克/公斤(以I计)),最大的范围(全体公民)强制补碘,是全世界有史以来的第一次,没历史师经验可以借鉴,没有安全评估报告证明安全,让13亿人当小白鼠,做实验。
5、“长期食用碘酸钾或碘化钾碘盐对人体健康没有明显的损害作用”
【证据】1991年,在第43届世界卫生大会上,FAO/WHO食品添加剂专家委员会声明:“长期食用碘酸钾或碘化钾碘盐对人体健康没有明显的损害作用。也没有资料显示以最大耐受量水平摄入这些食盐后对人体所引起的毒理学危害。为达到消除碘缺乏病这一重大的公共卫生目的,应继续使用碘酸钾和碘化钾”。
【证据来源】
【简评】这些专家认为“长期食用碘酸钾或碘化钾碘盐对人体健康没有明显的损害作用”是没有根据的,如果说对于碘化钾这样说还靠边,对碘酸钾也这样说就是证据不足了。因为碘酸钾用于补碘的时间短,毒性大,全世界没对数亿人长期用过,研究的不多。
另外因为“没有明显的损害作用”就让大规模的中国人食用,也太不负责任了吧?
在国内外众多专家的忽悠下,中国的第二大国策,强制全民补碘的纲领性文件中确定了碘酸钾的唯一合法位置。
【证据图片】

六、中国把碘化钾改为碘酸钾补碘是美国在发展中国家推行强制全民补碘的需要
由上述证据可知中国把补碘剂由碘化钾改为碘酸钾一开始不是卫生部的主观意愿,是因为地方病专家组的多次建议。但地方病专家组为了逃避责难异口同声说是世界卫生组织的推荐。但是查阅世界卫生组织的一系列文件和讲话,并不是世界卫生组织的建议,而完全是国际控制碘缺乏病理事会和联合国儿童基金会的意见。而国际控制碘缺乏病理事会是美国成立、投资、掌控的,因此让中国把碘化钾补碘改为碘酸钾补碘的罪魁祸首是美国。
北京 慕盛学
本文链接:https://www.mushengxue.com/?id=88 转载需授权!
支付宝打赏(截图扫码)“求赞不求赏!"
微信打赏(截图扫码)“求赞不求赏!"