第九辑第十章强制全民补碘30年“拉锯战”谁在做贼心虚?
中国补碘真情录》
中国补碘真情录》
目录
第一节 国家卫健委承认推行30年强制全民补碘是“拉锯战”
第二节 “拉锯战”双方力量对比
第三节 谁在“做贼心虚”
第四节 国家卫健委没有数据却让13亿人被强制碘酸钾过量补碘
第一节 国家卫健委承认推行30年强制全民补碘是“拉锯战”
【文章题目】《食盐加碘拉锯战》
【作者】《瞭望东方周刊》记者李静
【证据来源】国家卫健委《国家食品安全风险评估中心网站》
https://www.cfsa.net.cn/fxjl/zjsy/2023/5420.shtml
【摘要】
“在这场“拉锯战”中,以碘缺乏病防治专家为主的支持派,以临床大夫和专家为主的反对派,相互争论,但没有结果。
“不少临床大夫认为,现在的甲状腺疾病增加与补碘有关。碘缺乏病防治专家认为,这只是临床的一个判断,叫相关性判断,只是根据个人感觉作出的定性描述。”谈起这场拉锯战,吴永宁说,辩论的双方几乎都没拿出较有力的证据,谁也说服不了谁。
为尽快结束这场拉锯战,2010年成立不久的国家食品安全风险评估专家委员会,作为第三方介入进来。2010年4月初,专家委员会接到原卫生部委托的任务,出一个报告:中国的碘盐食用到现在是不是吃多了。“食盐加碘的问题还是有应急性的。”国家食品安全风险评估专家委员会主任委员陈君石院士告诉《瞭望东方周刊》。”
【证据图片】

第二节 “拉锯战”双方力量对比
30年强制全民补碘拉锯战双方力量对比,支持强制全民补碘一方占有绝对优势。
站在前线的是国家卫健委的专家和疾控中心的所有员工,他们后面是国家卫健委。国家卫健委的后面是全国众多部门。主要支持的媒体是中央电视台和人民日报;支持的部门是国务院、发改委等多个部门。
国际上支持的是国际控制碘缺乏病理事会,联合国儿童基金会。国际控制碘缺乏病理事会和联合国儿童基金会的背后是国际共济会。
抵制强制全民补碘的一方主要是很少的临床医生,人大代表和民间学者。民间学者的主要代表人物就是本人。
上述事实证明推行强制全民补碘是国家的第二大国策,推行方具有绝对的优势,质疑方是绝对的劣势。但是国家卫健委公开承认是“拉锯战”,说明我方也会有时占上风。这是为什么呢?,其根本原因就是国家卫健委公开承认“没拿出有力的证据”,基本处于“做贼心虚”的状态!
第三节 谁是“做贼心虚”?
由于国家卫健委“做贼心虚”,因此30年来虽然强制推行全民补碘,但是30年来却是不断向我们的主张靠近,有如下七大主要证据可以证明。
一、国家卫健委承认食盐碘含量已经下调了四次
我们一直强调我国的食盐加碘量过高,呼吁降低食盐加碘量。尽管国家卫健委一直不承认中国人补碘过量,但承认四次下调食盐加碘量
1、2009年承认食盐碘含量已经下调了三次
【文章题目】《“全民补碘过量”非事实 “碘盐致病说”缺依据》
【作者】光明日报
【证据来源】中央政府门户网站 www.gov .cn
【摘要】
“食盐碘含量曾经三次调整”
证据图片:


2、2012年国家卫健委第四次下调食盐碘含量
2011年国家对食用盐的碘含量做了第四次调整,再次降低了食盐的碘含量
【文章题目】《国家食品安全标准 食用盐碘含量 GB26878-2011》
【作者】国家卫健委
【证据来源】中华人民共和国国家标准
【摘要】
“3.1 在食用盐中加入碘强化剂后,食用盐产品(碘盐)中碘含量的平均水平(以碘元素计)为 20 mg/kg ~30mg/kg。
【证据图片】
二、确定了高碘区不补碘了
1994年的文件明确规定了高碘区不补碘,但实际情况却是全国9600万平方公里的土地上的13亿人,都必须被强制全民补碘。由于我们据理力争,国家卫健委于2003年公布高碘区的标准,提出高碘区可以不补碘。但是实际情况却是没有任何措施保证高碘区的人不被补碘,99%的高碘区人仍然被强制全民补碘。后来我们一直抗争了20年,终于于2015年宣布高碘区90.8%的人用上了无碘盐。
【文章题目】《《中国健康事业的发展与人权进步》白皮书2017-9》
【作者】国务院
【证据来源】国务院新闻办公室2017年9月30日
【摘要】
“截至2015年底,全国水源性高碘地区有90.8%的县非碘盐食用率在90%以上,”
【证据图片】


三、下调了高碘区标准
1、第一个高碘区标准
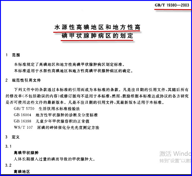
由于高碘区被强制全民补碘,在我们的质疑下国家卫健委2003年公布了第一个高碘区标准
【文章题目】《GB 19380-2003-T 水源性高碘地区和地方性高碘甲状腺肿病区的划定》
【作者】国家卫健委
【证据来源】中华人民共和国国家标准
【摘要】
“4高碘地区划定标准
凡一个地区(以乡、镇为单位),未采取补碘或改水措施,具备以下两项指标即可定为高碘地区。..
4.1居民饮用水碘含量超过150μg/L,
4.2 8岁~10岁儿童尿碘中位数大于400μg/L,
注.. :水碘和尿碘不一致时以居民饮用水碘含量为准”
【证据图片】


2、第二个高碘区标准
由于第一个高碘区标准公开与世界卫生组织对抗,在我们的质疑下国家卫健委2016年公布了新的高碘区对水碘的要求,由原来的水碘150μg/L降低到100μg/L。
【文章题目】《GBT 19380-2016 水源性高碘地区和地方性高碘甲状腺肿病区的划定》
【作者】国家卫健委
【证据来源】中华人民共和国国家标准
【摘要】
“水源性高碘地区的划定
居民饮用水碘中位数>100μg/LD 地区”
【证据图片】
第一个高碘区标准明明知道是与对抗的,但是我们抗议了13年,于2016年才开始修改,而且并不是彻底的修改,这是为什么呢?
四、国家卫健委发出“补碘文件大修的通知”
由于我们依据大量事实证据抵制碘酸钾过量强制全民补碘,国家卫健委不得不于2018年5月15日发表《食盐加碘消除碘缺乏危害管理条例(征求意见稿)》,计划对原来的补碘政策来一次大修。
【文章题目】《“食盐加碘”条例施行24年后拟修订 全民吃碘盐时代将终结?》
【作者】记者 许雯
【证据来源】新京报2018年5月15日新京报社官方账号
【摘要】
““食盐加碘”条例拟修订 将因地制宜、科学补碘
眼下,条例在施行24年之久后,有望进行首次修订。5月15日,国家卫健委官方网站公布了《食盐加碘消除碘缺乏危害管理条例(征求意见稿)》。
针对修订的原因,国家卫健委有关负责人回应称,随着我国经济社会发展,由于碘缺乏病防治形势变化、国家食盐专营政策改革以及与新修订的《食品安全法》不一致等原因,现行《条例》中的有些条款已不能适应当前的防治工作需要。虽然我国已经实现消除碘缺乏病目标,但是由于自然环境缺碘状况难以改变,防控工作仍不能松懈,国家必须长期坚持食盐加碘的防治政策。因此,有必要对《条例》进行修订。”
【证据图片】
尽管国家卫健委公开向全世界宣布了补碘政策大修,但是在美国政府控制的联合国儿童基金会和国家发改委的压力下,最终的结果是不但没大修,反而更加严厉,把儿童尿碘的足够数值从100-199微克/升修改为100-299微克/升。
五、大城市和网络里开放了无碘盐
从1994年开始,全国禁售无碘盐。在我们的抵制下,于2010年开始在大城市凭证明可以购买无碘盐,2022下半年开始,网络里销售的无碘盐,国家没强制下架。没有我们的力争,国家卫健委是不可能如此放开的。
【证据图片】

六、无碘盐价格不高了
2010年虽然大城市可以凭县级以上医院证明可以买到无碘盐,北京19个商场可以卖无碘盐,但无碘盐的价格要高出普通碘盐3倍到10倍。我们质疑无碘盐价高是暴利,是变相强制全民补碘。但盐业公司的回复创造了全世界的奇迹。盐业公司的领导在北京电视台里公开说“对于盐业公司来说,它的成本来说也是相当于是高的,因为它不是一个大众化的产品”
全世界都知道碘盐是无碘盐里面添加了碘,结果无碘盐的价格反而高于碘盐数倍,说无碘盐成本高。如此露骨的赤裸裸欺骗,竟然出现在电视台里!
现在无碘盐的价格已经恢复到了它的本来面目。
上述事实充分证明国家卫健委和中国盐业公司在无碘盐问题上的公开表态纯属欺上瞒下,坑国害民!
七、国家卫健委由原来不承认中国有“适碘区”,现在有限承认
碘缺乏病在中国是“地方病”,是少数地区、少数人。但是中国推行强制全民补碘30多年来,2011年前是全国所有人都被补碘,2015年高碘区才真正有90%的人用上无碘盐。从1994年到2018年期间,国家卫健委告诉我们中国一直没有“适碘区”这个名词。不是高碘区就是缺碘区,不存在“适碘区”。这种理论全世界公认是明显不符合事实的。
由于我们的抗争,国家卫健委不得不承认了中国存在“适碘区”,但是为了继续推行强制全民补碘,把中国绝大部分地区是适碘区的事实,篡改成中国的适碘区只有“14.1%”。
上面的事实都是客观存在的,说明了虽然国家卫健委一直不承认强制全民补碘是错误的,但是由于我们的抗议,国家卫健委却是不断向我们提出建议的方向修改。如果我们没有可靠的大量证据,如果没有我们数十年与国家卫健委的抗争,国家卫健委会乖乖的按照我们指出的路子被动修改吗?出现这样的现象的唯一的解释,只能说明国家卫健委是“做贼心虚”。
第四节 国家卫健委在补碘的问题上为什么30年节节败退?
上面的事实证明了国家卫健委在补碘的问题上30年来是不断败退,支持我们的人却是越来越多,这是为什么呢?国家卫健委的专家吴永宁公开承认其中的原因是,中国推行强制全民补碘一直“没有数据。没有数据就敢在中国大力推行强制全民补碘?
【文章题目】《食盐加碘拉锯战》
【作者】《瞭望东方周刊》记着李静
【证据来源】国家卫健委《国家食品安全风险评估中心网站》
https://www.cfsa.net.cn/fxjl/zjsy/2023/5420.shtml
【摘要】
“风险评估最重要的一件事就是,争议的双方,谁也没有数据,到底吃饭吃进去多少碘?占多大比重?需要科学的实验数据来分析。我们当时按照国际规则做了总膳食研究。按照膳食调查,按照所有饮食习惯,最后得出来吃进去多少盐,这个过程中会损失多少盐。”吴永宁说。
【证据图片】
【说明】
亲爱的朋友们,你们不会相信吧,被定义为为中国的第二大国策的强制全民补碘,经过了20年的强制推行后,主管的科学家说“没有数据”,既然没有数据为什么敢对14亿人推行强制全民补碘?拿中国人民的健康太不负责任了吧?
在中国现实的社会环境中,我们在绝对劣势的条件下,冒着极大风险与国家卫健委艰苦抗争30年,不但没被抓,没被杀,反而理解和支持我们的人越来越多,让国家卫健委在补碘的问题上不断退却,这是为什么呢?主要原因是我们有大量可靠的证据,有全国大多数人民的支持,最后的胜利一定属于人民!
北京 慕盛学
本文链接:https://www.mushengxue.com/?id=225 转载需授权!
支付宝打赏(截图扫码)“求赞不求赏!"
微信打赏(截图扫码)“求赞不求赏!"